As Artificial Intelligence becomes deeply embedded in software development, the attack surface has shifted. We are no longer just securing code; we are securing non-deterministic models, agentic workflows, and the infrastructure that houses these AI systems.
Traditional static analysis tools (SAST) aren’t enough for this new era. As recent research into AI IDE vulnerabilities (IDEsaster and PromptPwnd) has shown, AI agents themselves can be weaponized against developers. Enter the new wave of open-source AI security tools: Promptfoo, Strix, and CAI.
While these tools might seem similar at a glance, they serve distinct purposes in the DevSecOps lifecycle. In this post, we’ll explore their unique features, value propositions, and how to combine them for a defense-in-depth strategy.
1. Promptfoo: The LLM Red Teamer & Evaluator

Figure: Promptfoo CLI tool interface displaying configuration options for automated red teaming and evaluation of LLM outputs.
Core Philosophy: “Ship agents, not vulnerabilities.”
What Promptfoo is:
Promptfoo is a CLI tool and library focused on the Input/Output (I/O) layer of Generative AI. Promptfoo is designed to evaluate LLM outputs, check for regressions, and perform automated red teaming against prompts and RAG (Retrieval-Augmented Generation) systems.
Key Features:
- Matrix Testing: Allows you to test multiple prompts against multiple models (OpenAI, Anthropic, Local) and test cases simultaneously.
- Automated Red Teaming: Simulates user attacks to find jailbreaks, PII leaks, toxic content, and prompt injections.
- Developer-First: Configured via simple YAML files and integrates natively into CI/CD pipelines (GitHub, GitLab, Jenkins).
- Custom Assertions: Validates outputs using Python, JavaScript, or LLM-based rubrics (e.g., “Ensure the tone is professional”).
When to use Promptfoo:
Use Promptfoo when you need to ensure the quality and safety of the LLM’s responses. Promptfoo is your first line of defense to prevent your chatbot from saying something harmful or your RAG system from hallucinating.
2. Strix: The Autonomous Application Pentester

Figure: Strix autonomous pentesting agent interface showing vulnerability scanning and proof-of-concept generation capabilities.
Core Philosophy: “Developers need proof, not guesses.”
What Strix is:
Strix is an AI agent system designed for Application Security Testing. Unlike Promptfoo, which looks at what the AI says, Strix looks at how the application behaves. Strix acts like an ethical hacker, probing web applications and APIs for vulnerabilities like IDOR (Insecure Direct Object Reference), RCE (Remote Code Execution), and Injection flaws.
Key Features:
- Agentic Workflow: Uses a “Think-Plan-Act” loop. Strix agents map routes, generate payloads, and interpret responses dynamically.
- Proof of Concept (PoC): Strix doesn’t just flag “possible” issues; it attempts to exploit them safely (in a Docker sandbox) and generates a reproduction script.
- False Positive Reduction: Because Strix validates findings through exploitation, it reduces the noise common in traditional scanners.
- Orchestration: Strix is capable of running authentication agents, recon agents, and exploit agents in parallel.
When to use Strix:
Use Strix to secure the application layer wrapping your AI. If you have an API endpoint that triggers an AI agent, Strix ensures that endpoint cannot be abused to execute code or access another user’s data.
3. CAI (Cybersecurity AI): The Offensive Framework

Figure: CAI enterprise framework dashboard showing multi-agent orchestration for complex offensive and defensive security operations.
Core Philosophy: “Superintelligence for Security.”
What CAI is:
CAI is a comprehensive enterprise framework for AI Security Operations. CAI is broader than the other two tools, offering a suite of tools for multi-agent orchestration, intended for complex offensive (Red Team) and defensive (Blue Team) operations. CAI is particularly strong in infrastructure, OT (Operational Technology), and robotics security.
Key Features:
- Unrestricted Models: Access to models specifically fine-tuned for cybersecurity that do not refuse “harmful” commands (essential for ethical hacking).
- Broad Scope: CAI is capable of testing Web, OT, Robotics, and IoT environments.
- Terminal User Interface (TUI): A professional dashboard for monitoring swarms of agents and resource usage.
- Complex Chains: CAI can handle multi-step exploitations (e.g., Recon -> LFI -> SSH Access -> Privilege Escalation), though it may require human-in-the-loop for the most complex tasks.
When to use CAI:
Use CAI for deep-dive penetration testing and infrastructure assessment. CAI is the tool of choice for security researchers and Red Teams who need to orchestrate complex campaigns that go beyond simple API probing or prompt evaluation.
Summary Comparison
| Feature | Promptfoo | Strix | CAI (Cybersecurity AI) |
|---|---|---|---|
| Primary Focus | LLM Output, Red Teaming, Prompts | Web App & API Vulnerabilities | Infrastructure, OT, Deep Pentesting |
| Methodology | Matrix Evaluation & Fuzzing | Autonomous Agentic Probing | Multi-Agent Orchestration |
| Key Output | Pass/Fail Metrics, Regression Reports | Verified Exploits (PoCs) | Comprehensive Assessment Logs |
| Integration | CI/CD, Pull Requests | CI/CD, CLI, Docker | CLI, TUI, Research Lab |
| Best For | ”Did the AI say something bad?" | "Is the API secure?" | "Can the infrastructure be breached?” |
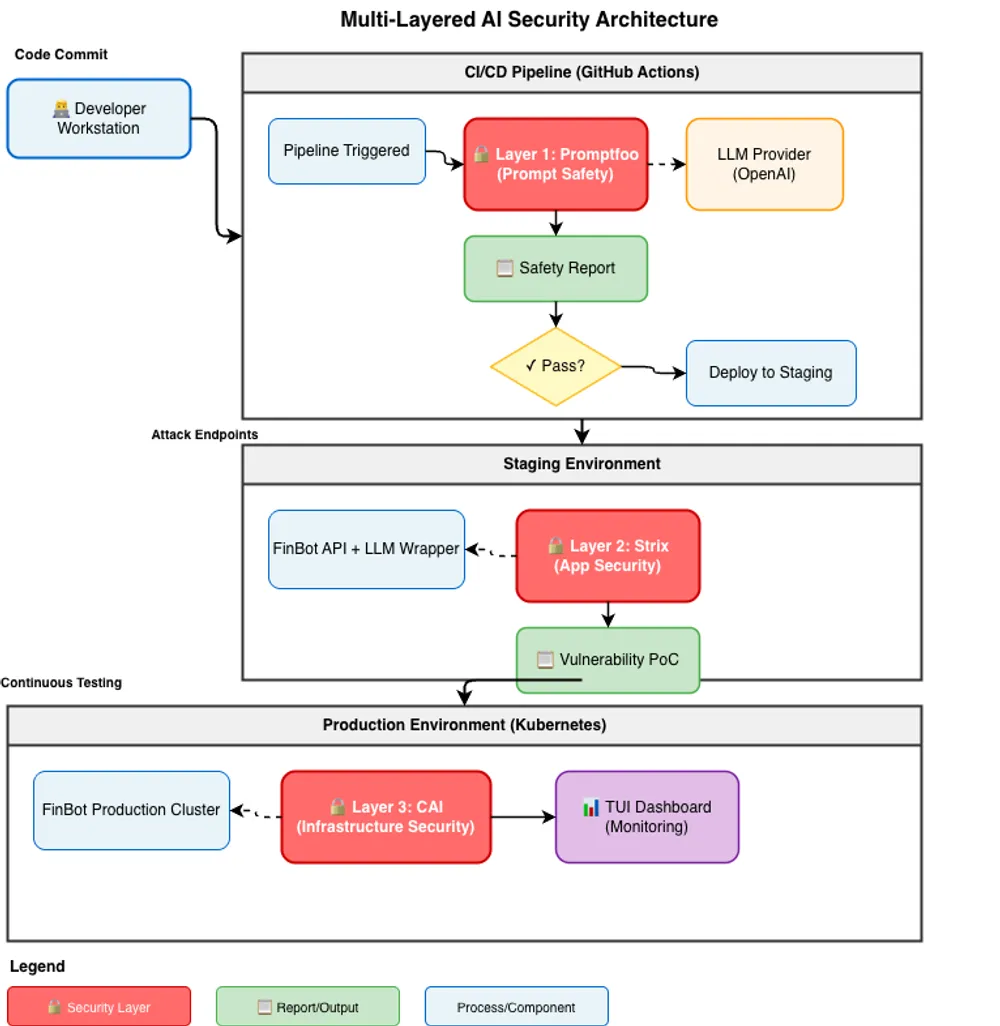
Combined Use Case: Securing “FinBot,” an AI Banking Assistant

Figure: Architecture diagram showing how Promptfoo, Strix, and CAI work together in a defense-in-depth strategy to secure an AI banking assistant application.
To truly secure a modern AI application, we cannot rely on a single tool. Let’s look at how a fictional company, SecureBank, uses all three tools to secure “FinBot,” their new AI-powered financial advisor.
The Scenario
FinBot is a RAG-based chatbot. FinBot allows users to query their bank balances, transfer money via natural language, and ask for financial advice.
- Frontend: React Web App
- Backend: Python API (FastAPI) wrapping the LLM.
- Infrastructure: Kubernetes cluster on Cloud.
Phase 1: The Mind (Promptfoo)
Before the code is even deployed, the developers use Promptfoo in the CI/CD pipeline.
- Action: Developers run a red-team configuration to attempt “jailbreaks.” Developers try to trick FinBot into revealing the prompt instructions or giving illegal financial advice.
- Result: Promptfoo detects that the model was vulnerable to a specific “DAN” (Do Anything Now) attack. The developers update the system prompt to harden the model’s behavioral guardrails.
Phase 2: The Interface (Strix)
Once the application logic is built, the team deploys the API to a staging environment. The team runs Strix against the API endpoints.
- Action: Strix scans the
/api/transferendpoint. Strix notices that while the LLM interprets the intent correctly, the API accepts auser_idparameter. - Result: Strix attempts an IDOR (Insecure Direct Object Reference) attack. Strix successfully initiates a transfer from User A’s account while logged in as User B. Strix generates a Python script proving the vulnerability. The developers patch the API to enforce server-side ownership checks.
Phase 3: The Fortress (CAI)
Before the final production launch, the internal Red Team deploys CAI to assess the broader infrastructure and complex attack vectors.
- Action: CAI agents perform reconnaissance on the hosting infrastructure. CAI agents identify an exposed SSH port on a sidecar container used for logging.
- Result: CAI performs a brute-force attack, gains access, and attempts privilege escalation. CAI maps out the internal network topology. The Blue Team uses these findings to close the port and tighten network policies.
For a comprehensive understanding of where these tools fit in your security architecture, read my article on The AI-BOM Strategy: Securing Trust Boundaries, which maps the entire AI security stack from hardware to application layer.
Conclusion
The combination of Promptfoo, Strix, and CAI represents a comprehensive defense-in-depth approach to AI security. Promptfoo secures the model’s behavior and outputs, Strix protects the application layer and APIs, and CAI provides enterprise-grade infrastructure and complex attack path analysis. By using these three tools together, organizations can build robust security postures for their AI applications, addressing vulnerabilities at every layer of the stack.
To further enhance your AI security and implement a defense-in-depth strategy, contact me on LinkedIn or [email protected].
Relevant Resource List
Frequently Asked Questions (FAQ)
What is Promptfoo?
Promptfoo is a CLI tool and library used to evaluate LLM outputs, prevent regressions, and perform automated red teaming to secure the input/output layer of Generative AI apps.
How does Strix differ from traditional scanners?
Unlike traditional scanners that rely on static rules, Strix uses AI agents to dynamically plan attacks, interpret application responses, and generate verified Proof-of-Concepts (PoCs) to reduce false positives.
What is CAI best used for?
CAI (Cybersecurity AI) is best for complex, multi-step offensive security operations (Red Teaming) involving infrastructure, OT (Operational Technology), and robotics, often using unrestricted models.
Can I use all three tools together?
Yes. A robust defense-in-depth strategy would use Promptfoo for model safety, Strix for application/API security, and CAI for infrastructure and complex attack path analysis.
Are these tools open source?
Yes, all three tools Promptfoo, Strix, and CAI are open-source projects available on platforms like GitHub.